SPILL RESPONSE PROCEDURES
and
SPILL RESPONSE PRE-PLANNING
CHEMICAL SPILL OR GAS RELEASE PROCEDURES
IMMEDIATE ACTIONS
The immediate actions of all employees of any company or facility in the event of a
chemical spill or gas release must be understood BEFORE an incident occur. The immediate
actions are:
| CLEAR
THE AREA
CHECK FOR PERSONAL INVOLVEMENT ISOLATE THE SPILL (if safe to do so) CONTACT EMERGENCY RESPONSE |
The primary function any company's management and employees in all emergency response actions should be to protect the health and safety of all employees, contractors and visitors. No action should be taken during emergency response that directly or indirectly violates this principle.
An evacuation of the building should be initiated if one of the following conditions occurs:
* UNCONTROLLED OPEN FLAME.
* UNCONTROLLED COMPRESSED GAS RELEASE.
* ANY SITUATION WHICH POSES IMMINENT THREAT TO HUMAN HEALTH or SAFETY.
When an evacuation alarm sounds all workers within the affected building(s) will immediately exit the building and report to their assigned evacuation stations. (In the absence of such direction, if a threat to their personal safety or well-being is perceived, employees are urged to leave the affected area of their own volition).
Any attempt to stop or control the source of a release, or eliminate potential sources of ignition shall only be done if it can be accomplished without personal risk during normal evacuation procedures.
Work area Supervisors will verify the presence or accountability of all persons. All employees, except members of the Spill Team and those the Team designates, must remain outside the evacuated buildings, until given further instructions. Evacuees are not to leave the facility grounds without authorization.
RISK ASSESSMENT
Proper response procedures are dependent on correct assessment of the inherent risks. Persons without specific knowledge and/or training in chemical spill response should not make risk assessment judgments. Risk assessment in chemical emergency response involves having specific knowledge of the following three parameters:
1) Identity of the chemical or gas released.
2) Amount of the material released.
3) Location of the incident.
During the initial phases of any emergency situation, only incomplete or inaccurate information may be available for the purpose of risk evaluation. Risk assessment decisions will have to be made on the best information available at the time. As further information becomes available, the risk assessment may change. If information is not adequate to properly assess the risk to area personnel or emergency responders the most conservative approach to the incident must be taken until enough information can be gathered to do a proper risk assessment.
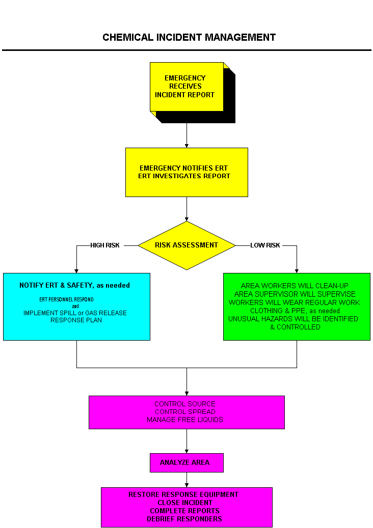
CHEMICAL SPILL RESPONSE PROCEDURES
Chemical spill response will be done by the Emergency Response Team or area workers as determined by Risk Assessment. All HIGH RISK spills will be handled by the Emergency Response Team. LOW RISK spills may be handled by area workers, under the supervision, if necessary, of an ERT member.
Appropriate response and clean-up procedures will be determined using the site Chemical List Response Guide. In the event, for any reason, proper procedures cannot be determined from the Response Guide, the proper procedure will be determined by the Emergency Response Team using all appropriate information and resources, including, but not limited the steps on the following page.
1) Emergency Response Team Leader and Team Members
2) Facility Safety Personnel
3) Facility Industrial Hygiene Personnel
4) Facility Security
5) Affected Area Supervisor
6) Facility Environmental personnel
7) Facility Medical Staff
8) Municipal Fire Department
9) Municipal Hazardous Material Response Team

SPILL
RESPONSE STANDARD OPERATING PROCEDURES
|
PROTECT HUMAN HEALTH AND SAFETY |
1. IMMEDIATE ACTIONS to be Taken by ALL Involved Employees.
A. CLEAR the affected area.
B. CHECK for individual involvement;
Isolate the spill, if safe to do so.
C. CONTACT Emergency at the facility emergency number.
Any personnel contaminated with chemicals must be decontaminated for at least 15 minutes and taken to medical assistance. Any time a person is contaminated, emergency response at the facility emergency numbermust be notified and the spill team must be activated.
The supervisor present and trained in spill response procedures is the Spill Response Leader (until relieved) and is responsible for all aspects of the response.
The Spill Response Leader should:
2. DETERMINE the Level of Risk
| What
chemical is involved?
How much is involved? Where is the location of the spill? |
For LOW RISK situations, follow step 3.
For HIGH RISK situations, follow step 4.
REFER TO CHEMICAL LIST FOR GUIDANCE
3. LOW RISK SPILLS
A. Use at least two (2) area workers;
B. Inform EMERGENCY of the spill and the status of the response;
C. Use proper protective equipment:
* FULL FACE AIR PURIFYING RESPIRATOR WITH APPROPRIATE CARTRIDGE
* GLOVES
* NORMAL WORK COVERALLS
* CHEMICAL RESISTANT BOOTS
* USE PROPER SPILL CONTROL MEDIA
* REFER TO CHEMICAL LIST FOR GUIDANCE
* NON-SPARKING TOOLS SHOULD BE USED, IF NEEDED
Proceed with STEPS 5 TO END.
4. HIGH RISK SPILLS
A. Activate the Emergency Response Team by contacting the facility emergency number and explain the situation.
B. If local Professional Emergency Response is needed, request support from:
* Fire Department.
* Police Department.
* Hospital or ambulance as needed.
Otherwise:
Use proper personal protective equipment:
* SCBA
* HARDHAT W/ FACE SHIELD
* Kappler CPF COVERALLS
* TRIPLE GLOVE (N-DEX GLOVES W/ SOLVEX(tm) and NEOPRENE CHEMICAL GLOVES OVER THEM)
* CHEMICAL RESISTANT BOOTS
* USE PROPER SPILL CONTROL MEDIA
REFER TO THE CHEMICAL RESPONSE GUIDE FOR GUIDANCE.
NON-SPARKING TOOLS SHOULD BE USED, AS NEEDED.
5. CLEAN-UP, CONTAINERIZE, and DECONTAMINATE the area.
A. Control source of leak, if needed.
B. Contain free liquids by diking and absorbing, if appropriate.
C. Place all spill residues in an appropriate container. If solvent is used to decontaminate equipment, floors, or walkways, fire protection must be provided.
D. Decontaminate and salvage equipment, as needed. Only use a final water wash where safe and appropriate to do so.
6. ANALYZE the Affected Area for Proper Decontamination and Safety.
A. Use monitoring and detection equipment, if needed.
B. Check area equipment for unresolved problems.
C. Examine walkways, floors, and stairs for obstructions or other hazards.
D. Use facility resources as, needed: Safety, Supervisors, Environmental, etc.
7. SECURE All Response Equipment.
A. Re-stock spill supplies.
B. Repair damaged equipment, as needed.
8 RELEASE the Facility for Resumption of Operations
A. Notify operating personnel.
B. Complete SPILL RESPONSE FORM, for distribution as marked.
Comments on the Spill Response Procedure
This procedure has only one major decision point: whether to use a trained spill
response team or to use area workers. Risk assessment involves three factors:
|
THE NATURE OF THE SPILLED CHEMICAL THE QUANTITY SPILLED THE LOCATION OF THE SPILL |
When evaluating the risks associated with a spill, three questions should be considered:
1. Is special training needed to handle the situation?
2. Is special equipment needed to clean-up the spill? Special equipment includes non-routine personal protective equipment, such as chemically resistant clothing and Self-Contained Breathing Apparatus.
3. Are special procedures needed to clean-up the spill? For example, must pumps be set-up to pump the spill into a recovery or treatment system while the area is being hosed-down to flush the chemical into the pump system?
When any one or more of the above parameters are applicable (i.e. a hazardous chemical, a large quantity, or a difficult location) or the answer to one of the three questions is YES, then the spill becomes HIGH RISK. Spills less than 1 quart (1 liter) of most chemicals can be considered LOW RISK, unless the material is exceptionally hazardous or the location is considered difficult to access. Low risk spills should be handled by AREA WORKERS.
RESPONSE TO HIGH RISK SPILLS
All spills will be deemed HIGH RISK by the Emergency Response Team until a RISK ASSESSMENT determines otherwise. All HIGH RISK SPILLS will be handled by the Emergency Response Team. No spill which causes an evacuation of the facility will be deemed LOW RISK. The Emergency Response Team will make every effort, consistent with its mission and training, to mitigate the incident in a timely and effective manner.
ADVANCED CHEMICAL SAFETY (ACSafety) has developed spill response guides for major chemical hazard categories. The basic spill response information associated with these guides is described in this section, entitled "The CHEM-GUIDE". The CHEM-GUIDE is divided into three distinct parts:
1. Specific procedures for response to various type chemical spills. The following are the hazard classes which are discussed:
Acids.
Waster-reactive acid producers.
Caustics.
Oxidizers.
Reducers.
Poisons.
Reactive.
Compressed gases.
Flammables.
Biologically hazardous
materials.
Low hazard releases.
Incidental
releases.
2. Forms which will aid emergency responders during an incident. These forms are given in this section:
SAFETY OFFICER'S CHECKLIST.
ASSESSMENT CHECKLIST.
INCIDENT RESPONSE CHECKLIST.
LOGISTICS CHECKLIST.
DECONTAMINATION CHECKLIST.
3. Chemical List, referenced to the response procedures.
These three items are addressed in the remaining sections of this chapter.
There are some general rules which are common to all responses. The rules assume that the facility has a full "Level B" response team. Given that, the following rules apply to the INITIAL ENTRY into a hot zone.
INITIAL ENTRY WILL BE IN LEVEL B.
The level of protection will be raised to LEVEL A under the following conditions:
| The spill involves a true unknown, as opposed to a poorly characterized material. | |
| The spill presents a high risk of overhead spray, splash, or overhead release. | |
| The chemical is known to rapidly enter the body through the skin from the gas phase. |
| The release involves arsine, phosphine or diborane (or chemicals with equivalent properties.) |
Note: If your local fire department responds, expect to use Level A entry procedures, since fire department Hazardous Materials Response Teams routinely use Level A for the initial entry into all incidents. You may be able to modify this approach through pre-incident planning.
YOU MAY LOWER THE LEVEL OF PROTECTION WHEN APPROPRIATE.
The rules for lowering the level of protection are:
| Monitoring by what ever method is appropriate and available (or a careful consideration of the engineering controls in the hot zone) indicates that no contaminant is present in excess of background for the area. |
| All spill residue is contained (you have absorbed free liquid or some equivalent action to reduce the risk of over-exposure), and |
| Lowering of the PPE level is approved by a representative of the facility safety staff. |
The level of PPE is only lowered one level at a time. Level D is never
appropriate while the hot zone remains hot.
GUIDE NUMBER 1: ACIDS
Quantity: Acid spills larger than 1 liter or 1 pound will be handled by the Emergency Response Team.
Minimum PPE: Level B or C protection.
| FULL NEOPRENE BOOTS Kappler CPF SUITS TRIPLE GLOVES: NEOPRENE SOLVEX N-DEX RESPIRATORY PROTECTION ACID GAS CARTRIDGE (with HEPA pre-filter) WITH FULL FACE RESPIRATOR, OR SCBA HARD HAT WITH FACE SHIELD |
| Note: SCBA should be used, but some facilities have determined that they will only respond to incidents which can be handled with air purifying respirators. |
Procedures:
LIQUID ACID SPILLS
The persons nearest the spill will throw polypropylene pillows around and on the spill, if it is safe to do so. The pillows will be placed in such a manner as to prevent the spread of the spill, indicate its boundaries, and reduce fuming by covering the surface. If this has not been done prior to the arrival of the Emergency Response Team, it will be performed as soon as possible. The following sections describe the use of solid and liquid spill response materials to mitigate a release of acid.
Liquid Neutralizer Methods
The excess acid liquid will be absorbed on polypropylene pads. If absorption is slow because of the viscosity of the spilled material, careful application of a minimum amount of liquid acid neutralizer to the spill boundary will enhance absorption. The acid residue remaining on the contaminated area will be neutralized using more liquid acid neutralizer. The neutralized residue will be absorbed on pads and the used pads will be placed in designated waste containers.
This neutralization treatment will be done at least three times, after which the contaminated site will be analyzed using pH paper. Responders should attempt obtain a final pH reading in the range of 6 to 10. Additional treatment will continue until all acid residue is neutralized. The area will be washed with a soap and water solution after the neutralization process is complete.
If floor tiles or equipment are involved, the responders must be certain to examine all surfaces and hidden areas for free liquid or residual contamination. Raised-floor tiles usually must be removed for neutralization with liquid acid neutralizer.
The waste containers (5-gal plastic pals or lined drums) will be secured and transported to the wastewater treatment facility or the hazardous waste yard for treatment or disposal. This material will be treated as a hazardous waste until determined otherwise.
Solid Sodium Bicarbonate
The released liquid will be diked and contained with the solid neutralizer. Sufficient material should be spread over the spill to cover the surface with a light coating. The solid neutralizer will then be thoroughly mixed with the acid to effect absorption of all free liquid.
A small quantity of water may be added to cool the slurry or increase the rate of neutralization, if necessary. The progress of the neutralization reaction should be confirmed using pH paper. Responders should attempt obtain a final pH reading in the range of 6 to 10. More sodium bicarbonate will be added, if needed, to achieve this pH range.
After all free liquid is absorbed and the residue is containerized, the area should be rinsed at least twice with water to remove residual contamination and excess solid neutralizer. Precautions about equipment and floors, as described previously should be observed.
The waste containers (5-gal plastic pals or lined drums) will be secured and transported to the wastewater treatment facility or the hazardous waste yard for treatment or disposal. This material will be treated as a hazardous waste until determined otherwise.
SOLID ACID SPILLS
Small spills of solid acid can be cleaned-up mechanically with a dust pan and brush. Larger spills should be cleaned-up using a high efficiency particulate filter vacuum. The material should be placed in an appropriate container (5-gal plastic pals or lined drums), secured, and transported to the wastewater treatment facility or the hazardous waste yard for treatment or disposal.
Remaining solid acid residue may be neutralized using a liquid acid neutralizer. The neutralized residue will be absorbed on pads and placed in appropriate containers. This material will be treated as a hazardous waste until determined otherwise.
NOTE: If it is appropriate to wet the acid to reduce dusting, prior to clean-up, water is usually NOT AN APPROPRIATE CHOICE. Frequently, a non-reactive, viscous liquid such as ethylene glycol is best used. The Emergency Response Team must make this determination for each solid spill.
GUIDE NUMBER 2: WATER-REACTIVE, ACID PRODUCER(2)
Quantity: Water-reactive, acid producer spills larger than 1 liter or 1 pound will be handled by the Emergency Response Team.
Minimum PPE: Level B or C protection.
| FULL NEOPRENE BOOTS Kappler CPF SUITS TRIPLE GLOVES: NEOPRENE SOLVEX N-DEX RESPIRATORY PROTECTION ACID GAS CARTRIDGE (with HEPA pre-filter) WITH FULL FACE RESPIRATOR, OR SCBA HARD HAT WITH FACE SHIELD |
| Note: SCBA should be used, but some facilities have determined that they will only respond to incidents which can be handled with air purifying respirators. |
Procedures:
An acid (liquid or solid) neutralizer will be used in this clean-up procedure. Prior to using the acid neutralizer, the contaminated area should be diked, and ICE WATER should be slowly and carefully added to the spilled material until reaction ceases. After the reaction is complete, the appropriate response procedures described in GUIDE NUMBER 1 should be implemented.
WARNING: EXTREME HEAT MAY BE GENERATED WHICH MAY CAUSE THE SPILLED MATERIAL TO BOIL! SAFETY MUST BE ADDRESSED PRIOR TO IMPLEMENTING THESE PROCEDURES!
GUIDE NUMBER 3: CAUSTICS
Quantity: Caustic spills larger than 1 liter or 1 pound will be handled by the Emergency Response Team.
Minimum PPE: Level B or C protection.
| FULL NEOPRENE BOOTS Kappler CPF SUITS TRIPLE GLOVES: NEOPRENE SOLVEX N-DEX RESPIRATORY PROTECTION ACID GAS CARTRIDGE (with HEPA pre-filter) WITH FULL FACE RESPIRATOR, OR SCBA HARD HAT WITH FACE SHIELD |
| Note: SCBA should be used, but some facilities have determined that they will only respond to incidents which can be handled with air purifying respirators. |
Procedures:
LIQUID CAUSTIC SPILLS
The persons nearest the spill, if it is safe to do so, will throw polypropylene pillows around and on the spill in such a manner as to prevent the spread of the spill, indicate its boundaries, and reduce fuming by covering the surface. If this has not been done prior to the arrival of the Emergency Response Team it will be performed as soon as possible. The following sections describe the use of solid or liquid spill response materials in the mitigation of releases involving liquid, caustic chemicals.
Liquid Caustic Neutralizer Methods
The excess caustic liquid will be absorbed on polypropylene pads. If absorption is slow because of the viscosity of the spilled material, careful application of a minimum amount of liquid caustic neutralizer to the spill boundary will enhance absorption. After the majority of the liquid has been absorbed and removed, the responders will begin applying liquid caustic neutralizer to any caustic residue. Allow several minutes of soaking to provide for neutralization of spilled caustic which has may have leached into porous surfaces.The neutralized residue will be absorbed on pads and placed in designated waste containers.
This neutralization treatment will be done at least three times, after which the contaminated site will be analyzed using pH paper. Additional treatment will continue until all caustic residue is neutralized.
If floor tiles or equipment are involved, the responders must be certain to examine all surfaces and hidden areas for free liquid or residual contamination. Clean Room floor tiles usually must be removed for neutralization with liquid caustic neutralizer at least two (2) water rinses of the area must be performed to completely remove residual liquid caustic neutralizer.
The waste materials will be placed in an appropriate container (5-gal plastic pals or lined drums), secured and then transported to the wastewater treatment facility or the hazardous waste yard for treatment or disposal. This material will be treated as a hazardous waste until determined otherwise.
Solid Citric Acid
Free liquid will be diked and contained with the solid neutralizer. Sufficient material will be spread over the spill to just cover the surface with a light coating. The solid neutralizer will be thoroughly mixed with the caustic to effect absorption of all free liquid.
A small quantity of water may be added to cool the slurry or increase the rate of neutralization, if necessary. The progress of the neutralization reaction should be checked using pH paper. The responders should attempt to obtain a final pH reading in the range of 4 to 8. More neutralizer should be added, if needed, to obtain that goal. Precautions about equipment and floors, as described previously should be observed.
After all free liquid is absorbed and the residue is containerized, the area should be rinsed at least twice with water to remove residual contamination and excess solid neutralizer.
SOLID CAUSTIC SPILLS
Small spills can be cleaned-up mechanically with a dust pan and brush. Larger spills should be cleaned-up using a high efficiency particulate filter vacuum. The waste material should be placed in an appropriate container (5-gal plastic pals or lined drums), secured, and transported to the wastewater treatment facility or the hazardous waste yard for treatment or disposal.
Any remaining caustic residue may be neutralized using a liquid caustic neutralizer. The neutralized residue will be absorbed on pads and placed in appropriate containers. This material will be treated as a hazardous waste until determined otherwise.
NOTE: If it is appropriate to wet the caustic to reduce dusting, prior
to clean up, water is usually NOT AN APPROPRIATE CHOICE. Frequently, a
non-reactive, viscous liquid such as ethylene glycol is best used. The Emergency Response
Team must make this determination for each solid spill.
GUIDE NUMBER 4: OXIDIZERS
Quantity: Oxidizer spills larger than 1 liter will be handled by the
Emergency Response Team.
Minimum PPE: Level B or C protection.
| FULL NEOPRENE BOOTS Kappler CPF SUITS TRIPLE GLOVES: NEOPRENE SOLVEX N-DEX RESPIRATORY PROTECTION ACID GAS CARTRIDGE (with HEPA pre-filter) WITH FULL FACE RESPIRATOR, OR SCBA HARD HAT WITH FACE SHIELD |
| Note: SCBA should be used, but some facilities have determined that they will only respond to incidents which can be handled with air purifying respirators. |
Procedures:
LIQUID OXIDIZER SPILLS
Before initiating clean-up procedures:
Remove or moisten all combustible materials affected by the spilled substance.
If oxidizer is not water reactive, dilute to less than 5% (estimated) and absorb with polypropylene wipes or MAGICSORB(tm).
The excess oxidizer should be absorbed with polypropylene wipes or MAGICSORB(tm). The waste materials should be placed in an appropriate container (5-gal plastic pals or lined drums), secured, and then transported to the wastewater treatment facility or the hazardous waste yard for treatment or disposal.
If neutralization of the oxidizer is necessary, use dilute (5%) sodium thiosulfate in water.
SOLID OXIDIZER SPILLS
Small spills can be cleaned-up mechanically with a dust pan and brush. Larger spills should be cleaned-up using a high efficiency particulate filter vacuum. The waste material should be placed in an appropriate container (5-gal plastic pals or lined drums), secured, and transported to the wastewater treatment facility or the hazardous waste yard for treatment or disposal. This material will be treated as a hazardous waste until determined otherwise.
Any remaining oxidizer residue may be neutralized using dilute (5%) sodium thiosulfate in water. The neutralized residue will be absorbed on pads and placed in designated waste containers.
GUIDE NUMBER 5: REDUCERS
Quantity: Reducer spills larger than 1 liter will be handled by the Emergency Response Team.
Minimum PPE: Level B or C protection.
| FULL NEOPRENE BOOTS Kappler CPF SUITS TRIPLE GLOVES: NEOPRENE SOLVEX N-DEX RESPIRATORY PROTECTION ACID GAS CARTRIDGE (with HEPA pre-filter) WITH FULL FACE RESPIRATOR, OR SCBA HARD HAT WITH FACE SHIELD |
| Note: SCBA should be used, but some facilities have determined that they will only respond to incidents which can be handled with air purifying respirators. |
Procedures:
LIQUID REDUCER SPILLS
If reducer is not water reactive, the material should be diluted to less than 5% (estimated) with water and absorbed with polypropylene wipes or MAGICSORB(tm). If neutralization of the reducer is necessary, use household bleach or a 5% hypochlorite solution. All excess liquid should be absorbed with polypropylene wipes or MAGICSORB(tm), placed in an appropriate container (5-gal plastic pals or lined drums), secured, and then transported to the wastewater treatment facility or the hazardous waste yard for treatment or disposal.
SOLID REDUCER SPILLS
Small spills can be cleaned-up mechanically with a dust pan and brush. Larger spills should be cleaned-up using a high efficiency particulate filter vacuum. Waste materials should be placed in an appropriate container (5-gal plastic pals or lined drums), secured, and transported to the wastewater treatment facility or the hazardous waste yard for treatment or disposal. Any remaining reducer residue contaminating the area may be neutralized using household bleach or a 5% hypochlorite solution. The neutralized residue will be absorbed on pads and placed in designated waste containers. This material will be treated as a hazardous waste until determined otherwise.
GUIDE NUMBER 6: POISONS
Quantity: Poison spills larger than 1 liter or 1 pound will be handled by the Emergency Response Team.
Minimum PPE: Level B or C protection.
| FULL NEOPRENE BOOTS Kappler CPF SUITS TRIPLE GLOVES: NEOPRENE SOLVEX N-DEX RESPIRATORY PROTECTION ACID GAS CARTRIDGE (with HEPA pre-filter) WITH FULL FACE RESPIRATOR, OR SCBA HARD HAT WITH FACE SHIELD |
| Note: SCBA should be used, but some facilities have determined that they will only respond to incidents which can be handled with air purifying respirators. |
Procedures:
LIQUID POISON SPILLS
The free liquid should be absorbed using polypropylene pads or MAGICSORB(tm). The waste is placed in an appropriate container (5-gal plastic pals or lined drums), secured, and then transported to the wastewater treatment facility or the hazardous waste yard for treatment or disposal.
Remove spill residue which may be contaminating area by carefully washing area with water and detergent. (If material is water reactive or insoluble in water, use appropriate solvent.) Absorb wash water on pads or MAGICSORB and place in designated waste container. Treat this material as a hazardous waste until testing determines otherwise.
SOLID POISONS SPILLS
A liquid (water or other solvent) should be used to moisten the solid, preventing the spread of dust particulates. The liquid must be selected based on the reactivity of the spilled solid.
Small spills can be cleaned-up mechanically with a dust pan and brush. Larger spills should be cleaned-up using a high efficiency particulate filter vacuum. The waste materials should be placed in plastic bags, which are then sealed. The plastic bags should be placed in an appropriate container (5-gal plastic pals or lined drums), secured, and transported to the wastewater treatment facility or the hazardous waste yard for treatment or disposal.
GUIDE NUMBER 7: REACTIVES(3)
The following procedures are recommended guidelines for handling releases of air reactive and water reactive chemicals.
WATER REACTIVE MATERIALS
Special Actions: CONSIDER EVACUATION OF BUILDING!
Quantity: ALL spills of water reactive materials must be handled by the Emergency Response Team.
Minimum PPE: Level B or C protection.
| FULL NEOPRENE BOOTS Kappler CPF SUITS TRIPLE GLOVES: NEOPRENE SOLVEX N-DEX RESPIRATORY PROTECTION ACID GAS CARTRIDGE (with HEPA pre-filter) WITH FULL FACE RESPIRATOR, OR SCBA HARD HAT WITH FACE SHIELD |
| Note: SCBA should be used, but some facilities have determined that they will only respond to incidents which can be handled with air purifying respirators. |
Procedures:
WARNING: EXTREME HEAT MAY BE GENERATED WHICH MAY CAUSE THE SPILLED MATERIAL TO BOIL! SAFETY MUST BE ADDRESSED PRIOR TO IMPLEMENTING THESE PROCEDURES!
Before initiating clean-up procedures, the spilled material should be diluted with appropriate substance to reduce reactivity, if possible. If potential exists for contact with water, the spilled material should be covered with mineral oil.
Spilled material should be absorbed with polypropylene wipes or MAGICSORB(tm), placed in an appropriate container (5-gal plastic pals or lined drums), secured, and then transported to the wastewater treatment facility or the hazardous waste yard for treatment or disposal.
AIR REACTIVE MATERIALS(4)
Special Actions: CONSIDER EVACUATION OF BUILDING!
Quantity: ALL spills of air reactive materials must be handled by the Emergency Response Team.
Minimum PPE: Level B or C protection.
| FULL NEOPRENE BOOTS Kappler CPF SUITS TRIPLE GLOVES: NEOPRENE SOLVEX N-DEX RESPIRATORY PROTECTION ACID GAS CARTRIDGE (with HEPA pre-filter) WITH FULL FACE RESPIRATOR, OR SCBA HARD HAT WITH FACE SHIELD |
| Note: SCBA should be used, but some facilities have determined that they will only respond to incidents which can be handled with air purifying respirators. |
Procedures:
WARNING: EXTREME HEAT MAY BE GENERATED WHICH MAY CAUSE THE SPILLED MATERIAL TO BOIL! SAFETY MUST BE ADDRESSED PRIOR TO IMPLEMENTING THESE PROCEDURES!
Spilled material should be covered with mineral oil or other non-reactive barrier and absorbed with MAGICSORB(tm). The waste should be placed in an appropriate container (5-gal plastic pals or lined drums), secured, and then transported to the wastewater treatment facility or the hazardous waste yard for
GUIDE NUMBER 8: GASES
Special Actions: If the gas is an atmospheric gas (nitrogen, oxygen, carbon dioxide) clear the affected floor, otherwise,
CONSIDER EVACUATION OF BUILDING!
Fire department support may be needed.
Quantity: ALL uncontrolled, compressed gas releases must be handled by the Emergency Response Team.
Minimum PPE: SCBA and appropriate skin protection, as needed.
| For simple asphyxiant gases, with no fire hazard: SCBA and work gloves For simple asphyxiant gases with a fire hazard: SCBA and fire protective clothing (if above 10% of the LEL). Entry into areas above 10% of the LEL is normally not recommended. For gases with TLVs less than 10 ppm: Kappler CPF RESPONSE SUITS (Level B) TRIPLE GLOVES: NEOPRENE GLOVES SOLVEX GLOVES N-DEX GLOVES SCBA HARD HAT WITH FACE SHIELD For gases with TLVs less than 10 ppm which are corrosive or known to absorb into the body through the skin: Kappler CPF RESPONSE SUITS (Level A) or Full encapsulating Level B TRIPLE GLOVES: NEOPRENE GLOVES SOLVEX GLOVES N-DEX GLOVES SCBA HARD HAT WITH FACE SHIELD |
Procedures:
If possible, the leak should be controlled without approach to the point of release. If this is not possible, the cylinder should be moved out of the building or allowed to completely vent in-place.
GUIDE NUMBER 9: FLAMMABLE MATERIALS
Special Actions: If the vapor concentration is over 10% of the LEL:
CONSIDER EVACUATION OF THE BUILDING!
ADEQUATE FIRE PROTECTION MUST BE PROVIDED.
A response team member, properly protected, must have immediate access to a (minimum) 20 LB ABC dry chemical fire extinguisher or equivalent.
Quantity: Flammable spills larger than 1 liter will be handled by the Emergency Response Team.
Minimum PPE: Level B or C protection.
| FULL NEOPRENE BOOTS Kappler CPF SUITS TRIPLE GLOVES: NEOPRENE SOLVEX N-DEX RESPIRATORY PROTECTION ACID GAS CARTRIDGE (with HEPA pre-filter) WITH FULL FACE RESPIRATOR, OR SCBA HARD HAT WITH FACE SHIELD |
| Note: SCBA should be used, but some facilities have determined that they will only respond to incidents which can be handled with air purifying respirators. |
Procedures:
In general, solvent spills of 1 gallon or less will rapidly evaporate. However, until vapors disperse, the risk of fire or explosion and the health hazards may be quite high. Solvent spills in areas where flammable vapors can accumulate should be monitored with a combustible gas meter. If the concentration of combustible gas exceeds 10% of the Lower Explosion Limit (LEL) responders should withdraw until the atmosphere can be appropriately modified via ventilation.
Where dust is not a problem, activated charcoal will be used to adsorb the solvent spill and to control the vapors. If dust is a problem, low dust polypropylene, absorbent pads will be used whenever possible. Flammable solids must be covered with a non-reactive material.
Charcoal should be placed in a plastic pail or lined drum. The residue may be vacuumed with a high efficiency particulate filter protected, explosion proof, industrial vacuum. Solvent soaked pads will immediately be placed into a safety can for removal from the work area.
If spill is not controlled quickly, EVACUATION OF THE BUILDING MUST BE CONSIDERED. The local fire department should be called.
GUIDE NUMBER 10: LOW-HAZARD MATERIALS
Area workers may clean up spills of low-hazardous materials (sodium chloride solid, for example) at the DISCRETION of the emergency response leader. If the leader is in doubt, the Emergency Response Team may be used. Only dispose of low-hazardous chemical materials in the municipal disposal system if they are determined to be NON-HAZARDOUS in the regulatory sense of the word. This will be determined by applicable Federal, State, and local regulations. All containers must be clearly labeled "NON-HAZARDOUS" when disposed of as non-hazardous. Use care in making this choice.
GUIDE NUMBER 11: BIOLOGICALLY HAZARDOUS MATERIALS
Quantity: Releases of potentially infectious material which meet the following criteria will be handled by members of the Emergency Response Team:
1) Any amount of material known to be contaminated with HIV or Hepatitis B Virus which has escaped its secondary containment;
2) 100 ml or more of material which is known, or suspected to be, contaminated with HIV or HBV which has escaped its primary containment.
Emergency Response Team members may also be exposed to potentially infectious materials whenever they provide first-aid to victims.
Minimum PPE: The appropriate level of PPE will be selected based on the type of exposure expected. The following table summarizes the choices for PPE:
| JOB TASK | PERSONAL PROTECTIVE EQUIPMENT |
| First-aid on patients who are bleeding profusely, spurting blood, or covered with blood or bodily fluids in excess of 100 ml. | Disposable gloves, goggles, gown or coveralls, mask or face shield. |
| First-aid on patients who show no obvious signs of bleeding or are covered with blood or other bodily fluids less than 100 ml in quantity. | Disposable gloves, goggles. |
| Emergency response team activities involving biologically hazardous materials. | Level B protection: Self-Contained Breathing Apparatus, gloves, goggles, hard-hat, face-shield, coveralls, boots. |
SPILLS OF BLOOD OR OTHER POTENTIALLY INFECTIOUS MATERIALS
The area contaminated with potentially infectious materials should be drenched with (household) bleach before clean-up procedures are started. Absorb the free liquid using polypropylene pads or MAGICSORB(tm). Rinse area with bleach solution, followed by a wash down with a soap and water solution.
Place used response materials in an appropriate container (5-gal plastic pals or lined
drums).
The containers be labeled with the
identity of their contents and with the biohazard symbol (depicted at the right). These
containers should the be secured and transported to the hazardous waste yard for treatment
or disposal.
SPECIAL PROCEDURES FOR OTHER SITUATIONS
The following sections outline procedures specific to other materials not fully described in the guidelines given previously.
OIL and PETROLEUM PRODUCTS, PAINTS, FREONS, etc.
Spills of many chemicals, such as those listed above and many others, including coating solutions, inks, water treatment polymers, etc, are best handled by adsorption onto MAGICSORB(tm).
A dike should be made around the spill with MAGICSORB(tm). A light cover of MAGICSORB(tm) will then be sprinkled over the entire surface of the spill, if possible. Using brooms or shovels, as appropriate, the MAGICSORB(tm) should be absorbed into and through the spill. Spill residues can be placed in a plastic pail or lined drum for removal and proper disposal. A second light application of MAGICSORB(tm)is usually sufficient to completely clean up the spill and all residue. For equipment and vertical surfaces contaminated with these products, oil sorbent wipes may be used to clean the areas. An appropriate solvent may be necessary for some situations. If used, responders must be properly protected.
SOLID SPILLS
Many solid spills present unusual toxicity or physical hazards. For example, spilled sodium cyanide is extremely toxic, since sufficient dust may be breathed to cause acute health effects. Spills of finely divided metals present an extreme fire hazard and spills of corrosive solids, such as cement or caustic soda present a severe, but delayed chemical burn risk.
Any solid spill in excess of 1 pound should be reported to the Emergency Response Team. Small spills can be cleaned-up mechanically with a dust pan and brush. Larger spills should be cleaned-up using a high efficiency particulate filter vacuum.
If the dust must be wetted prior to clean up, water is usually NOT AN APPROPRIATE CHOICE. Frequently, a non-reactive, viscous liquid such as ethylene glycol is best used. The Emergency Response Team must make this determination for each solid spill.
INCIDENTAL RELEASE RESPONSE
Refer to the separate Incidental Spill Response Procedure file.
SPECIAL FORMS
On the following pages are forms which have been prepared to aid Emergency Response
Team members in safety and effectively mitigating an incident. These forms also provide a
record of actions and decisions related to emergency response procedure. Such records can
be valuable during debriefing and any other review of the incident response.
| EMERGENCY INCIDENT TELEPHONE LOG | ||
| Caller Information | Caller Name: | Date: |
| Caller Location: | Time: | |
| Incident | Nature of Incident: Fire/Explosion Chemical Spill Gas Release Injury/Illness Severe Weather Bomb Threat |
|
| Provide Specific Details: |
||
| Fire Emergency Information | What is burning: | Other Information |
| Chemical Emergency Information | What is the spilled chemical? | Where is the Spill? |
| How much is spilled? | Was anyone contaminated? | |
| Medical Emergency Information | Victim Name and Location: | Nature of the Medical Problem: |
| Communication Response | On-Site: Security ERT First-Aid Nurse/MD |
Off-Site: Fire Dept. Police Dept. EMS Other: |
| MAINTAIN LOG OF INCIDENT-RELATED COMMUNICATION | |||
| Time | Called | Caller | Content |
| Prepared By | Call Number |
| Chemical ID | Date |
| Quantity | |
| Incident Location | |
| Local Fire Department Notified? YES NO | Temperature F |
| Risk Assessment Performed? YES NO | Wind Direction (out of) |
RESPONDER NAMES:
ENTRY 1_____________________________ 2______________________________
ENTRY 3_____________________________ 4______________________________
DECON 5_____________________________ 6______________________________
BACKUP 7_____________________________ 8______________________________
OTHER 9____________________________ 10______________________________
OTHER 11____________________________ 12______________________________
OTHER 13____________________________ 14______________________________
RESPONDER TEAMS |
||||||||||||||
PRIMARYENTRY |
BACKUPENTRY |
PRIMARYDECON |
BACKUPDECON |
_______________ |
______________ |
_______________ |
||||||||
TEAM CHECK LIST: |
1 |
2 |
3 |
4 |
5 |
6 |
7 |
8 |
9 |
10 |
11 |
12 |
13 |
14 |
1 JEWELRY REMOVED |
||||||||||||||
2 SCBA/RESPIRATOR |
||||||||||||||
3 SUIT LEVEL(A,B,C,D) |
||||||||||||||
4 BOOTS |
||||||||||||||
5 GLOVES (TRIPLE) |
||||||||||||||
6 TAPE |
||||||||||||||
7 EYE PROTECTION |
||||||||||||||
8 HARD HAT/SHIELD |
||||||||||||||
9 FIRE PROTECTION |
||||||||||||||
10 GAS MONITOR(S) |
||||||||||||||
SUIT UP TIME |
||||||||||||||
AIR ON TIME |
||||||||||||||
TIME OUT |
||||||||||||||
11 VITAL SIGNS |
||||||||||||||
ASSESSMENT
CHECKLISTDate_______________________________ Call Number _______________________
| SUBSTANCE INFORMATION | |
| CHEMICAL NAME | UN/NA # |
| COMMON or TRADE NAMES | EPA WASTE # |
| CHEMICAL FORM: SOLID LIQUID GAS REACTIVE (W/___________________________________) | VOLUME or WEIGHT INVOLVED |
| IMMEDIATE HAZARDS: FLAMMABLE CORROSIVE REACTIVE (W/____________________________) RADIOACTIVE INFECTIOUS |
MEASURED RISK PARAMETERS: AIRBORNE CONCENTRATION (ppm)__________ PERCENT OF LEL__________________________ pH:______________________________________ |
ALL RELEASED SUBSTANCES MUST BE CONSIDERED TOXIC UNLESS OTHERWISE DETERMINED. |
|
| SITE INFORMATION |
| INDOOR OUTDOOR ACCESS________________________________________________________________________________________________________________________________________________________________________________________________________________________________________________________________________________________________________________ |
| ENVIRONMENTAL THREATS | |
| TYPE: STORM DRAIN SOIL PROPERTY LINE |
LOCATION TO INCIDENT:
____________________________________________________________________________________________________________________________________________________________________________________________________ |
SKETCH THE INCIDENT SCENE ON REVERSE SIDE |
|
| VICTIMS/PERSONNEL CONTAMINATION |
| IS ANYONE INJURED OR CONTAMINATED? YES NO
IF YES, DESCRIBE______________________________________________________________________________________________________________________________________________________________________________________________________________________________________________________________________________________________________________ |
| LITERATURE BASED INFORMATION ON CHEMICAL, PHYSICAL & TOXICOLOGICAL PROPERTIES | ||||
| INHALATION INGESTION OTHER____________________ FLASH POINT______________ SKIN ABSORPTION EYE ABSORPTION |
CORROSIVE CARCINOGEN TERATOGEN MUTAGEN PESTICIDE |
FLAMMABLE: YES NO
LEL/LFL___________________ UEL/UFL__________________ |
REACTIVITY: WATER AIR ACID CAUSTIC OXIDIZER OTHER__________________ |
TLV__________________(ppm OR mg/m3)
PEL__________________(ppm OR mg/m3) OTHER________________________________ |
BASED ON THE ABOVE INFORMATION, THE RISK IS ESTIMATED AS: HIGH LOW |
| PPE TO USE | |||||
| GENERAL PROTECTION LEVEL: LEVEL A LEVEL B LEVEL C LEVEL D |
GLOVES: NEOPRENE NITRILE PVC LATEX N-DEX |
BREATHING PROTECTION:
SCBA AIR PURIFYING CARTRIDGE _______________________ NONE |
HEAD PROTECTION:
YES NO ____________________ |
FOOT PROTECTION:
YES NO ____________________ |
RESOURCES: FIRE DEPARTMENT SAFETY MEDICAL INDUSTRIAL HYGIENE |
INCIDENT RESPONSE CHECKLIST
1. IMMEDIATE ACTIONS
a. Clear Affected Area
b. Check for Personal Involvement
c. Establish a Secure Zone
d. Establish a COLD ZONE
e. Establish a Command Post
2. PERFORM RISK ASSESSMENT
a. Identify Released Material
b. Determine (estimate) Quantity Released
c. Evaluate Hazards of the Location
d. Evaluate the RISK
INITIATE ACTIONS TO MINIMIZE SPREAD - IF SAFE TO DO SO!
3. DEVELOP AN ACTION PLAN
a. Assign Work Tasks
b. Specify PPE Level
c. Specify Needed Equipment & Tools
d. Establish WARM and HOT Zones
e. Entry Team Tasks
(1) Confirm Evacuation
(2) Measure Contaminant Levels
(3) Locate and Control Source
(4) Neutralize and/or Adsorb Material
(5) Prepare Residue for Removal
f. Verify Area Clear of Contaminant
g. Decontaminate Reusable Equipment
h. Decontaminate and Label Waste
i. Decontaminate Responders
4. TERMINATE INCIDENT
5. RESTOCK RESPONSE SUPPLIES
6. COMPLETE INCIDENT REPORTS
STAFF ASSIGNMENT CHECKLIST

DECONTAMINATION CHECK LIST
(To be returned to I.C. for report purposes)
Date_______________________________ Call Number_________________________
Chemical Name___________________________________________________________
| PPE LEVEL FOR DECON TEAM | A B C | |||
| DECONTAMINATION TYPE | WET | DRY | ||
| EQUIPMENT | ||||
| DECON EQUIPMENT | Ground cover or Tarp
2 "pools" 5 five-gallon plastic buckets Poly pads 2 Drums with liners 2 Brushes Water supply |
Ground cover or Tarp
5 five-gallon plastic buckets Poly pads 2 Drums with liners |
||
| SET-UP | ![]() |
![]() |
||
| PROCEDURES | ||||
| EQUIPMENT REMOVAL SEQUENCE | Outer gloves Suit Rinse Overboots Suit Rinse Hard hat |
Partial SCBA Suit/Middle gloves SCBA Inner gloves |
Outer gloves Overboots Hard hat Partial SCBA |
Suit/Middle gloves
SCBA Inner gloves |
(To be returned to I.C. for report purposes)
Date_______________________________ Call Number ___________________
Chemical Name___________________________________________________________
| PPE TO USE | |||||
| GENERAL PROTECTION LEVEL: LEVEL A LEVEL B LEVEL C LEVEL D |
GLOVES: NEOPRENE NITRILE PVC LATEX N-DEX |
BREATHING PROTECTION:
SCBA AIR PURIFYING CARTRIDGE _______________________ NONE |
HEAD PROTECTION:
YES NO ____________________ |
FOOT PROTECTION:
YES NO ____________________ |
RESOURCES: FIRE DEPARTMENT SAFETY MEDICAL INDUSTRIAL HYGIENE |
| CLEAN-UP MATERIALS | |
| ABSORBENTS: ACTIVATED CARBON POLYPROPYLENE PADS MAGICSORB OTHER_______________________________ |
NEUTRALIZERS: - ACIDS LIQUID ACID NEUTRALIZER OTHER (oxidizers)_____________________________________________________________________ - CAUSTICS LIQUID CAUSTIC NEUTRALIZER OTHER (oxidizers, stench, etc.)__________________________________________________________ |
| TOOLS & SUPPLIES | |||
| SALVAGE DRUMS SHOVELS |
DRUM PUMPS FIRE EXTINGUISHERS SQUEEGEE |
BUNG WRENCH MONITORS DRUM LINERS |
55-gal DRUMS 25, 16 GAL DRUMS BROOMS |
| DECONTAMINATION | STATION FUNCTION (describe): |
| NUMBER OF STATIONS: 1 2 3 MORE_______________ |
1._____________________________________________________________________________________________________________________
2._____________________________________________________________________________________________________________________ |
| PRIMARY DECONTAMINATION
MATERIALS: WATER WATER PLUS DETERGENT SOLVENT___________________________________________________________________________________________________ |
|
| SECONDARY DECONTAMINATION
MATERIALS: WATER WATER PLUS DETERGENT SOLVENT___________________________________________________________________________________________________ |
|
| MEDICAL |
| B.P. CUFF FOR VITAL SIGNS CHECK DRINKING WATER FOR DEHYDRATION |
| DISPOSAL OPTIONS |
| DESCRIBE DISPOSAL PLAN: |
![]()
CHEMICAL RELEASE RESPONSE GUIDE
![]()
Common chemicals are listed alphabetically with their primary acute hazard to a spill responder identified. The number refers to the spill response procedure for mitigation and clean-up.
ACETIC ACID GLACIAL CORROSIVE ACID 1
ACETIC ANHYDRIDE ACID 2
ACETONE FLAMMABLE 9
ACETYLENE GAS, FLAMMABLE 8
ACETONITRILE FLAMMABLE 9
DL-ALANINE LOW-HAZARD 10
ALCOHOL, ANHYDROUS FLAMMABLE 9
ALUM POISON 6
ALUMINA POWDER LOW-HAZARD, AVOID BREATHING DUST 10
ALUMINUM LOW-HAZARD 10
ALUMINUM POWDER FLAMMABLE 9 (SEE NOTE 1)
ALUMINUM AMMONIUM SULFATE POISON 6
ALUMINUM CHLORIDE POISON 6
ALUMINUM HYDROXIDE POISON 6
ALUMINUM OXIDE POISON 6
ALUMINUM PHOSPHATE POISON 6
ALUMINUM POTASSIUM SULFATE POISON 6
ALUMINUM POTASSIUM SULFATE POISON 6
ALUMINUM SODIUM SULFATE POISON 6
ALUMINUM SULFATE POISON 6
AMINOACETIC ACID ACID 1
AMINOETHYL PIPERAZINE POISON 6
4-AMINOANTIPYRINE CAUSTIC 3
AMMONIA GAS, CAUSTIC 8
AMMONIUM ACETATE LOW-HAZARD 10
AMMONIUM BICARBONATE CAUSTIC 3
AMMONIUM BIFLUORIDE POISON 6
AMMONIUM BORATE POISON 6
AMMONIUM CARBONATE POISON 6
AMMONIUM DIBASIC POISON 6
AMMONIUM CHLORIDE POISON 6
AMMONIUM CITRATE POISON 6
AMMONIUM CHROMATE POISON 6
AMMONIUM FLUORIDE POISON 6
AMMONIUM HYDROXIDE CAUSTIC, FUMES 3
AMMONIUM META VANADATE POISON 6
AMMONIUM MOLYBDATE POISON 6
AMMONIUM NITRATE OXIDIZER 4
AMMONIUM OXALATE POISON 6
AMMONIUM PERSULFATE OXIDIZER 4
AMMONIUM PHOSPHATE, DIBASIC POISON 6
AMMONIUM PHOSPHATE, MONOBASIC POISON 6
AMMONIUM PERSULFATE OXIDIZER 4
AMMONIUM PYRROLIDINE DITHIO-
CARBOXYLIC ACID POISON 6
AMMONIUM SULFIDE POISON 6
AMMONIUM SULFAMATE POISON 6
AMMONIUM THIOCYANATE POISON 6
AMMONIUM THIOSULFATE POISON 6
AMYL ACETATE POISON 6
AMYL ALCOHOL POISON 6
ANILINE FLAMMABLE, CORROSIVE, POISON 9
ANTIMONY POISON 6
ANTIMONY PENTACHLORIDE ACID 2
ANTIMONY SOLUTION, ATOMIC ABSORPTION LOW-HAZARD 10
ANTIMONY SULFIDE POISON 6
ANTIMONY TRIOXIDE POISON 6
ANTHRONE POISON 6
ARSENIC POISON 6(See Note 4)
ARSENIC FLUORIDE POISON 6
ARSENIC SULFIDE POISON 6
ARSENIC TRIOXIDE POISON 6
ARGON COMPRESSED GAS, ASPHYXIANT 8
ARSINE POISON GAS, REACTIVE,
FLAMMABLE, EXTREMELY TOXIC 8
ASCORBIC ACID POISON 6
![]()
BARBITURIC ACID POISON 6 (See Note 2)
BARIUM ACETATE POISON 6
BARIUM CARBONATE POISON 6
BARIUM CHLORIDE POISON 6
BARIUM FLUORIDE POISON 6
BARIUM HYDROXIDE POISON 6
BARIUM NITRATE POISON 6
BARIUM OXIDE POISON 6
BARIUM SULFATE POISON 6
BENZALDEHYDE FLAMMABLE 9
BENZENE CARCINOGEN, FLAMMABLE 9
BENZOIC ACID POISON 6
BERYLLIUM POISON 6
BETA-NAPHTHOL POISON 6
BISMUTH METAL POISON 6
BISMUTH OXIDE POISON 6
BISMUTH NITRATE POISON 6
BISMUTH SULPHIDE POISON 6
BLACK LIQUOR CAUSTIC 3
BORIC ACID CAUSTIC 3
BORON OXIDE OXIDIZER 4
BORON TRIBROMIDE WATER REACTIVE, ACID 2
BORON TRICHLORIDE WATER REACTIVE, ACID 2
BORON TRIFLUORIDE WATER REACTIVE POISON, ACID 2
BROMINE POISON, OXIDIZER 4
BROMOFORM POISON 6
BROMOCRESOL PURPLE INDICATOR POISON 6
BROMOTHYMOL BLUE POISON 6
BRUCINE SULFATE POISON 6
N-BUTYL ACETATE POISON 6
1-BUTANOL FLAMMABLE 9
![]()
CADMIUM POISON 6
CADMIUM ACETATE POISON 6
CADMIUM CHLORIDE POISON 6
CADMIUM NITRATE POISON 6
CADMIUM SELENIDE POISON 6
CADMIUM SOLUTION, ATOMIC ABSORPTION LOW-HAZARD 10
CADMIUM TELLURIDE POISON 6
CADMIUM OXIDE POISON 6
CALCIUM SOLUTION, ATOMIC ABSORPTION LOW-HAZARD 10
CALCIUM ACETATE POISON 6
CALCIUM BROMIDE POISON 6
CALCIUM CARBONATE POISON 6
CALCIUM CHLORIDE POISON 6
CALCIUM DIHYDRATE POISON 6
CALCIUM CITRATE POISON 6
CALCIUM FLUORIDE POISON 6
CALCIUM HYDROXIDE CAUSTIC 3
CALCIUM IODATE POISON 6
CALCIUM OXIDE CAUSTIC 3(See Note 3)
CALCIUM PEROXIDE POISON 6
CALCIUM PHOSPHATE POISON 6
CALCIUM SULFATE POISON 6
CALCIUM SULPHIDE POISON 6
CAPROIC ACID POISON 6
CARBON MONOXIDE GAS, POISON 8
CARBON DIOXIDE GAS, ASPHYXIANT 8
CARBON TETRACHLORIDE POISON 6(See Note 4)
CARBON TETRAFLUORIDE GAS, POISON 6
CARBON DISULFIDE FLAMMABLE 9
CAUSTIC SODA (50%) CAUSTIC 3
CERIC AMMONIUM NITRATE OXIDIZER 4
CERIC SULFATE OXIDIZER 4
CERIUM FLUORIDE POISON 6
CHLORAMINE-T POISON 6
CHLOROACETIC ACID CAUSTIC 3
CHLORINE CORROSIVE, POISON GAS,
REACTIVE 8
CHLOROBENZENE POISON, FLAMMABLE 9
CHLOROFORM POISON 6
CHLOROTRIPHENYLPHOSPHINE GOLD POISON 6
CHLORPHENOL RED INDICATOR POISON 6
CHOLESTEROL ACETATE LOW-HAZARD 10
CHROMIUM CHLORIDE POISON 6
CHROMIUM METAL POISON 6
CHROMIUM NITRATE POISON 6
CHROMIUM POTASSIUM SULFATE POISON 6
CHROMIUM TRIOXIDE EXTREMELY TOXIC, OXIDIZER 4
CITRIC ACID POISON 6(See Note 5)
CLEALANDS REAGENT (DITHIOTHREITOL) POISON 6(See Note 8)
COBALTOUS SULFATE POISON 6
COBALT CHLORIDE POISON 6
COBALT NITRATE POISON 6
COLLODION FLAMMABLE 9
COPPER METAL POISON 6
COPPER SOLUTION, ATOMIC ABSORPTION LOW-HAZARD 10
CUPRIC ACETATE POISON 6
CUPRIC CARBONATE POISON 6
CUPRIC CHLORIDE POISON 6
CUPRIC NITRATE OXIDIZER 4
CUPROUS CHLORIDE POISON 6
CUPROUS CYANIDE POISON 6
CUPRIC OXIDE POISON 6
CUPRIC SULFATE 5-H2O POISON 6
CYCLOHEXANE FLAMMABLE 9
![]()
DEUTERIUM OXIDE RADIOACTIVE 6
DIBORANE WATER REACTIVE, FLAMMABLE GAS,
EXTREMELY TOXIC 8
DICHLOROSILANE WATER REACTIVE,
FLAMMABLE GAS 8
DICHLORODIFLUOROMETHANE GAS 8
DIETHANOLAMINE CAUSTIC 3
DIETHYLENE GLYCOL FLAMMABLE 9
DIETHYLTELLURIDE WATER REACTIVE 7
DIETHYL ZINC WATER REACTIVE 7
DIISOPROPYL TELLURIDE WATER REACTIVE 7
DIMETHYL TELLURIDE WATER REACTIVE 7
DIMETHYL ZINC WATER REACTIVE 7
DIMETHYLACETAMIDE POISON 6
DIMETHYLFORMAMIDE FLAMMABLE 9
DIMETHYLGLOXIME POISON 6
DIMETHYL SULFOXIDE FLAMMABLE 9
1,2-DIMETHOXYPROPANE FLAMMABLE 9
5,5-DIMETHYL-1,3-CYCLOHEXANEDIONE POISON 6
1,4-DIOXANE FLAMMABLE 9
2,4-DINITROPHENOL FLAMMABLE 9
DODECANE FLAMMABLE 9
DODECYL SODIUM SULFATE POISON 6
![]()
EDTA POISON 6
ETHYLENEDIAMINE TETRAACETIC ACID POISON 6
ETHYLENE DIAMINE FLAMMABLE 9
ETHANOL FLAMMABLE 9
ETHANOLAMINE CAUSTIC 3
ETHYL ACETATE FLAMMABLE 9
ETHYL ETHER FLAMMABLE 9
ETHYLENE GLYCOL POISON 10
ETHYLENE GLYCOL ETHERS, ESTERS POSSIBLE TERATOGENS 6
2-ETHOXYETHANOL FLAMMABLE 9
![]()
FERRIC AMMONIUM SULFATE POISON 6
FERRIC CHLORIDE 6H20 POISON 6
FERRIC CITRATE POISON 6
FERRIC NITRATE OXIDIZER 4
FERRIC OXIDE LOW-HAZARD 10
FERRIC SULFATE POISON 6
FERROIN INDICATOR POISON 6
FERROUS AMMONIUM SULFATE POISON 6
FERROUS CHLORIDE POISON 6
FERROUS SULFATE POISON 6
FERROUS SULFIDE POISON 6
FLUORBORIC ACID ACID 1
FLUORINE (5% IN HELIUM) POISON GAS, CORROSIVE 8
FORMALDEHYDE POTENT SENSITIZER, POISON 6 (See Note 14)
FORMAMIDE POISON 6
FORMIC ACID ACID 1
FREONS LOW-HAZARD 10
![]()
GALLIC ACID (3,4,5 TRIHYDROXYBENZOIC ACID) POISON 6
GELATIN LOW-HAZARD 10
GLIADIN LOW-HAZARD 10
GLYCERIN LOW-HAZARD 10
GLYCEROL LOW-HAZARD 10
GLYCINE LOW-HAZARD 10
GLYOXAL-DIBASIC FLAMMABLE 9
GOLD LOW-HAZARD 10
GOLD CHLORIDE POISON 6(See Note 6)
GREEN LIQUOR CAUSTIC, POISON 3
GUANIDINE HCL POISON 6
![]()
HAFNIUM OXIDE POISON 6
HELIUM GAS, ASPHYXIANT 8
n-HEPTANE FLAMMABLE 9
HEXANES FLAMMABLE 9
HEXAMETHYLENETETRAAMINE POISON 6
HEXAMETHYLENE DIISOCYANATE FLAMMABLE 9
HEXAMETHYLDISILAZANE CAUSTIC, POISON, FLAMMABLE 9
HEXAFLUOROETHANE POISON GAS 8
HISTAMINE-DI-HCL LOW-HAZARD 10
HYDRAZINE SULFATE REDUCER 5
HYDROBROMIC ACID ACID 1
HYDROCHLORIC ACID ACID 1
HYDROFLUORIC ACID ACID 1
HYDROGEN GAS, FLAMMABLE 8
HYDROGEN, LIQUID CRYOGENIC 8
HYDROGEN PEROXIDE OXIDIZER 4
HYDROGEN SULFIDE GAS, POISON 8
HYDROQUINONE POISON 6
HYDROXYLAMINE HYDROCHLORIDE REDUCER 5
HYDROXYLAMINE SULFATE REDUCER 5
![]()
INDIUM POISON 6
INDIUM OXIDE POISON 6
INDIUM ANTIMONIDE POISON 6
IODINE CRYSTALS POISON 6
IODINE SOLUTION POISON 6
IODINE MONOCHLORIDE REACTIVE 7(See Note 7)
IRON, REDUCED LOW-HAZARD 10
IRON SOLUTION, ATOMIC ABSORPTION LOW-HAZARD 10
IRON LOW-HAZARD 10
ISO-AMYL ALCOHOL FLAMMABLE 9
ISO-BUTYL ALCOHOL FLAMMABLE 9
ISO-BUTYRIC ACID FLAMMABLE 9
ISO-OCTANE REDUCER 5
ISO-PROPYL ALCOHOL FLAMMABLE 9
![]()
KRYPTON GAS, ASPHYXIANT 8
![]()
LACTIC ACID LOW-HAZARD 10
LANTHANUM CHLORIDE POISON 6
LANTHANUM FLUORIDE POISON 6
LANTHANUM NITRATE OXIDIZER 4
LANTHANUM OXIDE POISON 6
LAURAL SULFATE POISON 6
LAURIC ACID POISON 6
LEAD ACETATE POISON 6
LEAD SOLUTION, ATOMIC ABSORPTION LOW-HAZARD 10
LEAD SUB-ACETATE POISON 6
LEAD DIOXIDE POISON 6
LEAD CARBONATE POISON 6
LEAD POISON 6
LEAD NITRATE POISON 6
LEAD OXIDE POISON 6
LEAD SULFATE POISON 6
LITHIUM ACETATE POISON 6
LITHIUM BROMIDE POISON 6
LITHIUM CARBONATE POISON 6
LITHIUM CHLORIDE POISON 6
LITHIUM HYDROXIDE POISON 6
LITHIUM LACTATE POISON 6
LITHIUM NITRATE POISON 6
LITHIUM SULFATE POISON 6
![]()
MAGNESIUM ACETATE POISON 6
MAGNESIUM BROMIDE POISON 6
MAGNESIUM CARBONATE POISON 6
MAGNESIUM CHLORIDE POISON 6
MAGNESIUM FLUORIDE POISON 6
MAGNESIUM HYDROXIDE POISON 6
MAGNESIUM NITRATE POISON 6
MAGNESIUM METAL POISON 6
MAGNESIUM OXIDE POISON 6
MAGNESIUM SULFATE POISON 6
MAGNESIUM SULFATE 7-H2O POISON 6
MAGNETIC IRON OXIDE LOW-HAZARD 10
D-MALIC ACID LOW-HAZARD 10
MALONIC ACID LOW-HAZARD 10
MANGANESE METAL POISON 6
MANGANESE CHLORIDE POISON 6
MANGANESE DIOXIDE POISON 6
MANGANESE SULFATE POISON 6
MANNITOL LOW-HAZARD 10
2-MERCAPTOETHANOL POISON 6(See Note 8)
MERCURIC ACETATE POISON 6
MERCURIC BROMIDE POISON 6
MERCURIC CHLORIDE POISON 6
MERCURIC IODIDE POISON 6
MERCURIC OXIDE RED POISON 6
MERCURIC OXIDE YELLOW POISON 6
MERCURIC POTASSIUM IODIDE POISON 6
MERCURIC SULFATE POISON 6
MERCUROUS NITRATE POISON 6
MERCURY POISON 6(See Note 13)
METHANE GAS, FLAMMABLE 9
METHANOL FLAMMABLE 9
P-METHOXYPHENOL FLAMMABLE 9
METHYLANALINE POISON 6
METHYLENE CHLORIDE POISON 6
METHYL-ISO-BUTYL KETONE FLAMMABLE 9
METHYL ETHYL KETONE FLAMMABLE 9
2-METHOXYETHANOL FLAMMABLE 9
2-METHYL-1-PROPANOL FLAMMABLE 9
1-METHYL-2-PYRROLIDINONE POISON 6
METHYL RED INDICATOR POISON 6
METHYL ORANGE POISON 6
MINERAL OIL LOW-HAZARD 10
MINERAL SPIRITS FLAMMABLE 9
MOLYBDENUM METAL POISON 6
MOLYBDIC ACID POISON, ACID 1
MOLYBDENUM TRIOXIDE POISON 6
MONOCHLORACETIC ACID ACID 1
MONOETHANOLAMINE CAUSTIC 3
MORPHOLINE POISON 6
![]()
NAPHTHALENE POISON 6
NEON GAS, ASPHYXIANT 8
NICKEL METAL POISON 6
NICKEL-CHROMIUM ALLOYS POISON 6
NICKEL CHLORIDE POISON 6
NICKEL CARBONATE POISON 6
NICKEL NITRATE OXIDIZER 4
NICKEL SULFATE POISON 6
NICKEL SOLUTION, ATOMIC ABSORPTION LOW-HAZARD 10
NICKELOUS AMMONIUM SULFATE POISON 6
NINHYDRIN POISON 6
NIOBIUM OXIDE POISON 6
NITRIC ACID OXIDIZER, ACID 1
NITROGEN GAS, ASPHYXIANT 8
NITROGEN, LIQUID CRYOGENIC 8
NITROUS OXIDE ASPHYXIANT GAS,
MAY ACT AS OXIDIZER 8
![]()
OCTAL ALCOHOL FLAMMABLE 9
OLEIC ACID POISON 6
OXALIC ACID POISON 6
OXYGEN GAS, OXIDIZER 8
![]()
PALLADIUM POISON 6
PALLADIUM CHLORIDE POISON 6
PALMITIC ACID POISON 6
PARAFFIN LOW-HAZARD 10
PARAFFIN OIL LOW-HAZARD 10
PARAFORMALDEHYDE POISON 6 (See Note 14)
PENTANE FLAMMABLE 9
1-PENTANESULFONIC ACID POISON 6
PERIODIC ACID ACID 1
2-PENTANOL FLAMMABLE 9
PETROLEUM ETHER FLAMMABLE 9
1,10-PHENANTHROLINE POISON 6
PHENOL REAGENT 2N POISON 6
PHENOL POISON 6
PHENOLPHTHALEIN POISON 6
m-PHENYLPHENOL FLAMMABLE 9
p-PHENYLPHENOL FLAMMABLE 9
PHENYL SALICYATE POISON 6
PHOSPHOMOLYBDIC ACID ACID 1
PHOSPHINE GAS, POISON 8
PHOSPHORIC ACID 85% ACID 1
PHOSPHOROUS OXYCHLORIDE WATER REACTIVE ACID 2
PHOSPHOROUS, RED FLAMMABLE SOLID, POISON 6
PHOSPHOROUS TRIBROMIDE AIR & WATER REACTIVE, ACID 2
PHOSPHOROUS TRICHLORIDE AIR & WATER REACTIVE ACID 2
PHOSPHOROUS PENTACHLORIDE AIR & WATER REACTIVE GAS 8
PHOSPHOTUNGSTIC ACID ACID 1
pH- 4 BUFFER SOLUTION LOW-HAZARD 10
pH- 7 BUFFER SOLUTION LOW-HAZARD 10
pH-10 BUFFER SOLUTION LOW-HAZARD 10
PIPERONAL LOW-HAZARD 10
PICRIC ACID POISON, REACTIVE 7
PLATINUM CHLORIDE POISON 6
POLYGALACTURONIC ACID POISON 6
POTASSIUM WATER REACTIVE 7
POTASSIUM ACETATE POISON 6
POTASSIUM ALUM POISON 6
POTASSIUM BICARBONATE POISON 6
POTASSIUM BISULFATE POISON 6
POTASSIUM BITARTRATE POISON 6
POTASSIUM BORATE POISON 6
POTASSIUM BROMATE POISON 6
POTASSIUM BROMIDE POISON 6
POTASSIUM CARBONATE POISON 6
POTASSIUM CHLORATE OXIDIZER 4
POTASSIUM CHLORIDE LOW-HAZARD 10
POTASSIUM CHROMATE OXIDIZER 4
POTASSIUM CITRATE LOW-HAZARD 10
POTASSIUM CYANIDE POISON 6
POTASSIUM DICHROMATE OXIDIZER 4
POTASSIUM FERRICYANIDE OXIDIZER 4
POTASSIUM FERROCYANIDE OXIDIZER 4
POTASSIUM FLUORIDE LOW-HAZARD 10
POTASSIUM HYDROXIDE CAUSTIC 3
POTASSIUM IODATE OXIDIZER 4
POTASSIUM IODIDE POISON 6
POTASSIUM METABISULFITE REDUCER 5
POTASSIUM METAPERIODATE POISON 6
POTASSIUM NITRATE OXIDIZER 4
POTASSIUM NITRITE REDUCER 5
POTASSIUM OXALATE LOW-HAZARD 10
POTASSIUM PERMANGANATE OXIDIZER 4
POTASSIUM PERSULFATE OXIDIZER 4
POTASSIUM PEROXYDISULFATE OXIDIZER 4
POTASSIUM PHOSPHATE, MONOBASIC CAUSTIC 3
POTASSIUM PHOSPHATE, TRIBASIC CAUSTIC 3
POTASSIUM PLATINUM CHLORIDE POISON 6
POTASSIUM SULFATE POISON 6
POTASSIUM THIOCYANATE POISON 6
POTASSIUM SOLUTION, ATOMIC ABSORPTION LOW-HAZARD 10
PROPANE GAS, FLAMMABLE 8
N-PROPANOL FLAMMABLE 9
2-PROPANOL FLAMMABLE 9
PROPIONIC ACID ACID 1
PROPYLENE GLYCOL FLAMMABLE 9
PYRIDINE POISON 6(See Note 8)
![]()
QUININE SULFATE POISON 6
![]()
RESORCINOL POISON 6
![]()
SALICYLIC ACID LOW-HAZARD 10
SELENIUM DIOXIDE POISON 6
SELENIUM METAL POISON 6
SILANE PYROPHORIC GAS, POISON 8
SILICIC ACID POISON 6
SILICON POISON 6
SILICON CARBIDE POISON 6
SILICON DIOXIDE LOW-HAZARD 10
SILICON MONOXIDE POISON 6
SILICON TETRAFLUORIDE GAS, POISON 8
SILICOTUNGSTIC ACID POISON 6
SILVER LOW-HAZARD 10
SILVER ACETATE POISON 6
SILVER CYANIDE POISON 6(See Note 9)
SILVER IODATE POISON 6
SILVER NITRATE OXIDIZER 4
SILVER OLEATE POISON 6
SILVER OXALATE POISON 6
SILVER SULPHATE POISON 6
SILVER TARTRATE POISON 6
SODA ASH CAUSTIC 3
SODIUM ACETATE, ANHYDROUS POISON 6
SODIUM AMMONIUM PHOSPHATE POISON 6
SODIUM ARSENATE POISON 6(See Note 10)
SODIUM ARSENITE POISON 6(See Note 10)
SODIUM AZIDE POISON 6(See Note 10)
SODIUM BICARBONATE LOW-HAZARD 10
SODIUM BISULFITE REDUCER 5
SODIUM BORATE 10 H2O POISON 6
SODIUM BOROHYDRIDE REDUCER 5
SODIUM BROMIDE POISON 6
SODIUM CALCIUM HYDROXIDE CAUSTIC 3
SODIUM CARBONATE CAUSTIC 3
SODIUM CHLORATE OXIDIZER 4
SODIUM CHLORIDE LOW-HAZARD 10
SODIUM CHLORITE REDUCER 5
SODIUM CITRATE LOW-HAZARD 10
SODIUM COBALT NITRITE REDUCER 5
SODIUM CYANIDE POISON 6(See Note 9)
SODIUM DICHROMATE OXIDIZER 4
SODIUM DITHIONITE REDUCER 5
SODIUM DODECYL SULFATE POISON 6
SODIUM FERROCYANIDE POISON 6(See Note 9)
SODIUM FLUORIDE LOW-HAZARD 10
SODIUM HEXAMETAPHOSPHATE POISON 6
SODIUM HYDROXIDE CAUSTIC 3
SODIUM HYPOCHLORITE OXIDIZER 4
SODIUM HYPOPHOSPHITE REDUCER 5
SODIUM IODIDE POISON 6
SODIUM META-BISULFITE REDUCER 5
SODIUM METABORATE POISON 6
SODIUM META-PHOSPHATE CAUSTIC 3
SODIUM META-SILICATE POISON 6
SODIUM METHOXIDE POISON 6
SODIUM MOLYBDATE POISON 6
SODIUM NITRATE POISON 6
SODIUM NITRITE REDUCER 5
SODIUM NITROFERRICYANIDE POISON 6(See Note 9)
SODIUM PERBORATE OXIDIZER 4
SODIUM PERCHLORATE OXIDIZER 4
SODIUM METAPERIODATE OXIDIZER 4
SODIUM PERSULFATE OXIDIZER 4
SODIUM PHOSPHATE, DIBASIC LOW-HAZARD 10
SODIUM PHOSPHATE 7-H2O CAUSTIC 3
SODIUM PHOSPHATE, TRIBASIC CAUSTIC 3
SODIUM PYROPHOSPHATE CAUSTIC 3
SODIUM SILICATE POISON 6
SODIUM SOLUTION, ATOMIC ABSORPTION LOW-HAZARD 10
SODIUM SULFATE POISON 6
SODIUM SULFITE ANHYDROUS REDUCER 5
SODIUM SULFIDE POISON 6
SODIUM TETRABORATE POISON 6
SODIUM THIOCYANATE POISON 6(See Note 9)
SODIUM THIOSULFATE POISON 6
SODIUM THIOSULFATE 5H2O POISON 6
SODIUM TUNGSTATE POISON 6
SORBIC ACID LOW-HAZARD 10
STANNOUS CHLORIDE POISON 6
STANNIC CHLORIDE POISON 6
STANNOUS FLUORIDE POISON 6
STANNOUS FLUORBORATE POISON 6
STANNIC OXIDE POISON 6
STEARIC ACID POISON 6
STRONTIUM CARBONATE POISON 6
STRONTIUM CHLORIDE POISON 6
STRONTIUM TITANATE POISON 6
SUCCINIC ACID LOW-HAZARD 10
SULFANILIC ACID POISON 6
SULFUR POISON 6
SULFURIC ACID ACID 1
SULFURIC ACID, FUMING REACTIVE 2(See Note 11)
SULFURHEXAFLUORIDE POISON GAS 8
SULFUROUS ACID REDUCER 5
![]()
TANNIC ACID POISON 6
TANTALUM METAL POISON 6
TANTALUM OXIDE POISON 6
TARTARIC ACID POISON 6
TETRACHLOROETHYLENE POISON 6(See Note 12)
TETRABROMOETHANE POISON 6
TETRAHYDROFURAN FLAMMABLE 9
TELLURIUM METAL POISON 6
THALLOUS BROMIDE POISON 6
THIOACETAMIDE POISON 6
THIOUREA POISON 6
THORIUM NITRATE POISON, OXIDIZER 4
THORIUM OXIDE POISON 6
THYMOL POISON 6
TIN METAL POISON 6
TIN OXIDE POISON 6
TIN SOLUTION, ATOMIC ABSORPTION LOW-HAZARD 10
TITANIUM METAL POISON 6
TITANIUM OXIDES POISON 6
TOLUENE FLAMMABLE 9
TRIACETIN POISON 6
TRICHLOROACETIC ACID ACID 1
1,1,1-TRICHLOROETHANE IRRITATING VAPOR, ASPHYXIANT,
POISON 6
TRICHLORO-TRIFLUOROETHANE POISON 6
TRIETHANOLAMINE POISON, CAUSTIC 3
TRIETHYLNETETRAMINE POISON, CAUSTIC 3
TRIETHYLENE GLYCOL POISON 6
TRIETHYLAMINE CAUSTIC 3
TRIISOPROPANOLAMINE POISON, CAUSTIC 3
2,2,4-TRIMETHYLPENTANE FLAMMABLE 9
TRITON X-100 LOW-HAZARD 10
p-TOLUIDINE POISON 6
TUNGSTEN POISON 6
![]()
URANYL ACETATE POISON 6
URANYL NITRATE OXIDIZER 4
UREA POISON 6
![]()
VALERIC ACID POISON 6
VANADIUM PENTOXIDE POISON 6
VERSENE (EDTA SOLUTION) CAUSTIC, POISON 3
![]()
WHITE LIQUOR CAUSTIC, POISON 3
![]()
XENON GAS, ASPHYXIANT 8
o-XYLENE FLAMMABLE 9
XYLENES FLAMMABLE 9
XYLENOL ORANGE INDICATOR POISON 6
![]()
YTRRIUM METAL POISON 6
YTRRIUM FLUORIDE POISON 6
YTRRIUM OXIDE POISON 6
![]()
ZINC ACETATE POISON 6
ZINC CARBONATE POISON 6
ZINC CHLORIDE POISON 6
ZINC METAL LOW-HAZARD 10
ZINC OXIDE POISON 6
ZINC SULFATE 7-H20 POISON 6
ZINC SULFIDE POISON 6
ZIRCONIUM OXIDE POISON 6
ZIRCONYL CHLORIDE POISON 6
ZIRCONYL NITRATE OXIDIZER 4
NOTES FOR SPECIAL HANDLING
1. Some aluminum powder ignites upon contact with water. A fire watch must be maintained. Wet with glycerol. Absorb on MAGICSORB(tm)
2. Controlled substance. Dispose of properly.
3. Carefully add water, treat as caustic after reaction ceases.
4. Potential Carcinogen.
5. Save residue for caustic spill response, if possible.
6. Recover residue and salvage, if possible.
7. Carefully treat with ice cold 10% caustic, then follow caustic procedure # 3.
8. Powerful stench. Treat with bleach to reduce odor.
9. Dilute with 10% caustic. Add bleach until reaction ceases. Absorb on MAGICSORB. Do not neutralize.
10. Dilute with 10% caustic. Absorb on MAGICSORB. Do not neutralize.
11. Carefully add ice cold water. Be careful of severe spattering hazard. Add 3 volumes of water per volume of acid. Allow reaction to cease. Treat as acid spill.
12. Chemical rapidly penetrates porous surfaces. Consider complete removal and disposal of all contaminated materials.
13. Use mercury vacuum with proper filters to pick up bulk of spill. Use mercury spill response kit for final clean-up.
14. A 10% phosphoric acid solution will react with the formaldehyde forming a urethane polymer. The reaction requires about 15 minutes to reach completion after mixing the phosphoric acid 1:1 with the spilled formaldehyde. The resulting gel-like residue can be easily cleaned-up. Disposal should be consistent with Federal, State, and local regulations. The resulting mixture is a RCRA hazardous
1. Advanced Chemical Safety, Inc. recommends that SCBA always be used for the initial entry into a Hot Zone. However, an option to use an air-purifying respirator is given in this training manual, to accommodate specific situations which do occur.
2. Water- or air- reactive chemicals present a difficult challenge to responders. The procedure presented in this section is considered "High Risk", but its proper implementation should reduce the overall hazards of the reactive chemical spill. These procedures must be performed carefully and slowly, with extreme attention to the safety of all responders.
3. Water- or air- reactive chemicals present a difficult challenge to responders. The procedure presented in this section is considered "High Risk", but its proper implementation should reduce the overall hazards of the reactive chemical spill. These procedures must be performed carefully and slowly, with extreme attention to the safety of all responders.
4. Water- or air- reactive chemicals present a difficult challenge to responders. The procedure presented in this section is considered "High Risk", but its proper implementation should reduce the overall hazards of the reactive chemical spill. These procedures must be performed carefully and slowly, with extreme attention to the safety of all responders.